Technical and Economic Foundations of Modern Digital Advertising
Digital advertising is not just visual packaging or a massive economic flow; it relies on sophisticated technological infrastructure and data correlation mechanisms that enable targeting individuals with unprecedented precision. The phenomenon that strikes users – for example, searching for computer-assisted music software on a PC, then seeing a corresponding advertisement on TikTok from their phone – is not black magic nor a flagrant violation of privacy through simple raw data sharing between competing companies. It is instead the result of a set of rigorously organized, standardized technical and economic processes, made invisible to the end user.
The objective of this article is to present, in a sequential and factual manner, how this system works by drawing on a concrete scenario of data correlation between a computer and a smartphone sharing the same home network. This case study will expose the technical foundations of modern advertising targeting and draw out the economic and political implications.
1. The technical pillars of digital advertising
To understand the system, we must first identify the basic building blocks that structure the entire advertising ecosystem.
1.1 Persistent identifiers
Modern digital advertising relies on the ability to link digital actions to persistent identifiers:
- Browser cookies: they allow web sessions to be associated with a unique user.
- Mobile advertising identifiers (GAID, IDFA): created to replace more intrusive identifiers, they are designed to be stable but resettable.
- IP addresses: network identifier, shared by all devices connected to the same box, and used as a cross-device correlation pivot.
1.2 Systematic metadata collection
Each digital interaction generates technical metadata:
- IP address, user-agent, time zones, screen sizes, language preferences,
- search terms or in-app behaviors,
- navigation events (clicks, scrolls, video views).
1.3 Advertising intermediation
Digital giants (Google, Meta, ByteDance, Amazon) participate in an interconnected market where user profiles circulate. They rely on:
- ad exchanges (real-time auction exchanges),
- Data Management Platforms (DMP) that aggregate and correlate data from multiple sources,
- Demand-Side Platforms (DSP) allowing advertisers to buy targeted advertising space.
These technical and organizational building blocks enable instant connection between user-expressed intent and available advertising inventory.
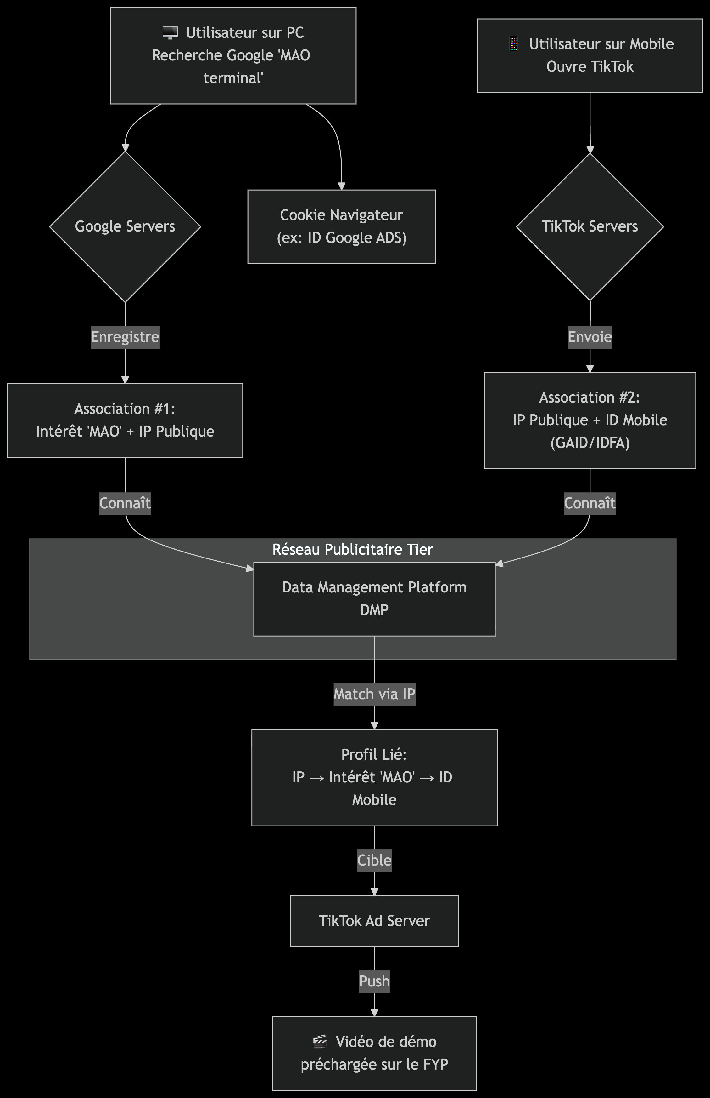
2. Case study: PC – Mobile correlation via a home IP
Let's take the following practical scenario:
- a user searches on Google from their PC,
- a few minutes later, they open TikTok on their mobile connected to the same Wi-Fi,
- they notice that an advertisement related to their search appears in their feed.
2.1 Google search from PC
When a user types "MAO terminal software" in Chrome:
- Google records the query in its servers, associated with the public IP address and the active advertising cookie on the browser.
- The engine interprets the intent and classifies the user in an interest segment "music production".
- Advertising cookies (DoubleClick, IDE, etc.) update to reflect this new interest.
2.2 IP address as connection point
All household devices exit to the Internet via the same public IP. This means that:
- the user's PC and their smartphone appear identical to external servers,
- an advertising platform can infer that these two devices belong to the same household, even the same individual.
2.3 Connecting to TikTok from mobile
When the user opens TikTok:
-
The app contacts ByteDance servers transmitting:
- the IP address (the same as the PC),
- the user-agent (app version, smartphone model),
- the mobile advertising identifier (GAID/IDFA).
- This data constitutes an "association": IP + mobile ID.
2.4 Third-party advertising platform intervention
Advertising networks and DMPs simultaneously receive:
- from Google: IP + interest segment (MAO software),
- from TikTok: IP + mobile advertising identifier.
The cross-referencing via IP then allows linking the two data universes. In practice:
- the DMP knows that mobile ID
abc123is associated with IP86.215.145.93, - it also knows that this IP recently expressed "MAO" interest from a PC,
- the connection is made: the mobile user is targetable with music advertisements.
2.5 Result: contextualized advertising
When TikTok loads the "For You" feed, it queries its advertising server:
- the profile linked to
abc123contains a "music production" interest, - the server selects a relevant advertisement (e.g. MAO software demo),
- the video is preloaded and displayed when opening the app.
3. Technical architecture of data cross-referencing
To formalize, we must understand the information flows between actors.
This architecture does not involve direct data exchange between Google and TikTok, but a mesh via third parties, standardized and contractualized within the advertising ecosystem.
4. Underlying economic mechanisms
Behind this technical functioning are powerful economic logics.
4.1 The value of intent
Intent expressed by a user (e.g. "MAO software" search) is extremely monetizable. It allows:
- increasing conversion rates (more clicks, more purchases),
- reducing advertising costs for advertisers (less useless broadcasting),
- increasing advertising platform margins.
4.2 Competition between platforms
Each actor wants to be first to exploit detected intent. Google captures it at search time, TikTok exploits it in video display, Meta leverages it in its auctions, etc. This competition explains:
- the sophistication of correlation systems,
- the speed of distribution (advertising visible minutes after search),
- the importance of DMP interoperability.
4.3 Real-time auction infrastructure
Each advertising display is subject to an auction:
- an advertising server queries several DSPs in real time,
- each DSP submits a bid based on the estimated value of the user,
- the highest-bidding advertiser wins the placement, often in less than 100 ms.
4.4 Economic externalities
This infrastructure has created a global market:
- programmatic advertising represents hundreds of billions of dollars per year,
- thousands of intermediary companies (DMP, SSP, DSP) gravitate around it,
- user data has become an economic raw material.
5. Political and societal implications
The described technical-economic architecture is not neutral. It raises several issues.
5.1 Transparency and consent
Most users are unaware of the extent of correlation. Consent displayed in "cookies" banners is often illusory, as it does not describe sharing mechanisms via IP or via DMP.
5.2 Power concentration
Major actors (Google, Meta, ByteDance) concentrate such a mass of data that they structure the global advertising economy. This gives them:
- a massive competitive advantage,
- considerable political pressure capacity,
- an almost unavoidable role for advertisers.
5.3 Privacy and regulation
IP and advertising identifiers are legally considered personal data (GDPR in Europe). Yet their large-scale exploitation is systematic. Regulations struggle to keep up with actors' innovation speed.
5.4 Attention economy
Beyond data, the real product is available brain time. Platforms optimize:
- user engagement,
- perceived content relevance,
- psychological dependence on the recommendation algorithm.
An invisible but decisive and biased infrastructure
The PC-mobile correlation scenario through a home IP perfectly illustrates the deep functioning of modern digital advertising. It demonstrates that:
- data does not circulate raw between competitors,
- it is correlated via third parties and shared technical identifiers,
- this mechanism constitutes the economic backbone of the advertising industry.
In other words, modern digital advertising relies on three inseparable technical-economic foundations:
- Persistent and interoperable identifiers (cookies, GAID, IP).
- A globalized programmatic market orchestrated by DMPs and ad exchanges.
- An economic logic where intent is a monetizable resource almost instantaneously.
This system, largely invisible to the end user, nevertheless conditions the free Internet economy and the balance of power between states, companies and citizens. Understanding it is essential for any political or economic decision-maker wishing to apprehend contemporary issues of digital sovereignty.
